Home >
News > High-voltage anode-free sodium–sulfur batteries
High-voltage anode-free sodium–sulfur batteries
Summary:
The authors from Shanghai Jiao Tong University and Fudan University developed a 3.6 V-class anode-free sodium–sulfur (Na–S) battery based on reversible S/SCl₄ redox chemistry, achieving 2,021 Wh kg⁻¹ electrode-level energy density and 1,400-cycle life for grid-scale storage.

Background:
1. Conventional room-temperature Na–S batteries suffer from <1.6 V discharge voltage and require thick Na-metal anodes, sacrificing energy, power and safety.
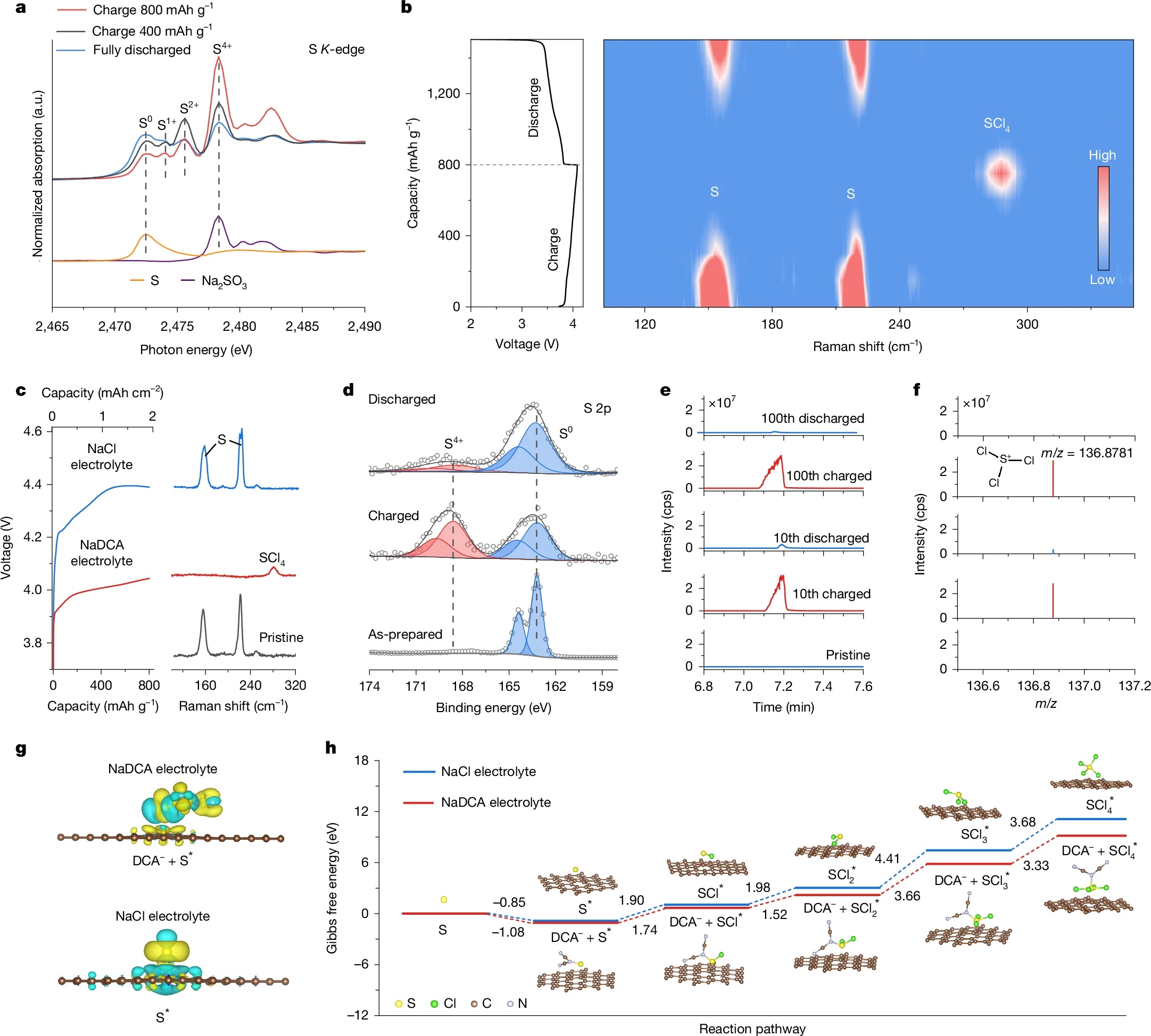
2. The authors proposed an innovative “anode-free” configuration coupled with high-valence S⁰/S⁴⁺ conversion unlocked by NaDCA-containing chloroaluminate electrolyte, delivering >3.6 V and ultra-low cost.
Research Content:
1. Synthesis:
Cathode – solvent-free dry-coating of S/Ketjenblack/PTFE (67.5:22.5:10) on Ni foam; Bi-COF catalyst (8 wt %) prepared via 120 °C solvothermal imine condensation of B18C6-CHO and PTTA followed by Bi³⁺ coordination.
Electrolyte – 4.5 M NaDCA + 8 M AlCl₃ in SOCl₂ (non-flammable, 12.9 mPa s, 6.3 mS cm⁻¹).
2. Characterizations:
1) BET: Ketjenblack 1,300 m² g⁻¹ micropores trap SCl₄ and suppress shuttle.
2) SEM/TEM: uniform S coating (2–5 µm); cryo-TEM shows 5 nm NaCN/Na₃N-rich SEI on plated Na.
3) Operando XRD, Raman, XAS, GC-HRMS verify reversible S₈ ↔ SCl₄ (32 e⁻) with SCl₂/S₂Cl₂ intermediates; TOF-SIMS depth profiles reveal N-rich SEI (NaCN, Na₃N) that enables 96 % Na plating CE.
3. Application:
Coin cells deliver 744 mAh g⁻¹ (800 mAh g⁻¹ charge) at 3.6 V; 108 mAh pouch cycles 100×; 1.06 Ah glass-module sustains 30 cycles; textile fibre battery operates −40–80 °C and survives cutting/boiling.
4. Mechanism:
DFT shows DCA⁻ lowers ΔG for S oxidation (11.12 → 9.17 eV) via [DCA···SCl₃]⁺ intermediate; Na⁺ compensation dissolves NaCl from anode during rest, maintaining thin, conductive SEI and dendrite-free Na deposition on Al foil.

Outlook:
This work redefines Na–S chemistry by replacing low-voltage S²⁻ route with high-voltage S⁴⁺ route, eliminating Na-metal anode, and realizing ultra-low-cost (US$5.03 kWh⁻¹), high-energy and intrinsically safe batteries ready for grid and wearable markets.
High-voltage anode-free sodium–sulfur batteries
Authors: Shitao Geng, Bin Yuan, Xiaoju Zhao, Qiuchen Xu, Yan Wang, Zhaofeng Ouyang, Shanshan Tang, Shuo Wang, Chengxiao Zhang, Qianyun Chen, Meng Liao, Bingjie Wang, Chen Zhao, Weihua Jin, Zichuang Li, Tian-Nan Ye, Xueqing Gong, Huisheng Peng & Hao Sun
DOI: 10.1038/s41586-025-09867-2
Link: https://www.nature.com/articles/s41586-025-09867-2
The above review is for academic progress sharing. For any errors or copyright issues, please contact us for correction or removal.